【31条在浙江】如何认定省级企业研究院
中国台湾网12月6日浙江讯 2018年7月8日,浙江省公布了《浙江省贯彻〈关于促进两岸经济文化交流合作的若干措施〉的实施意见》。为了切实推进中央和浙江省出台的各项惠及台胞措施的落实工作,方便在浙台商台胞享受与省内企业、居民同等待遇,推进浙台经济文化交流合作,浙江省级有关部门针对相应政策条款,分别制订了实施细则、操作办法和联系窗口。记者获悉,浙江台办将陆续发布有关内容,近日公布的是如何认定省级企业研究院的相关办法,具体细则如下:
浙江省科技厅公布如何认定省级企业研究院
一、适用范围
浙江省行政区域内符合《浙江省企业研究院管理办法》条件要求的企业申请企业研究院的认定。
适用对象:单位
二、事项审查类型
前审后批
三、办理依据
(一)《浙江省科学技术进步条例》第二十九条:“鼓励科学技术研究开发机构、高等院校在企业设立研究开发机构、实验室、中间试验基地等科学技术成果产业化试验基地,开展科学技术成果后续试验,促进科学技术成果产业化。行业协会或者自主研发能力强的企业,可以建立或者联合相关企业建立共性技术研究开发机构。”
(二)《浙江省人民政府关于进一步支持企业技术创新加快科技成果产业化的若干意见》(浙政发〔2012〕45号):“支持企业研发机构建设,到2017年,拥有100人以上研发人员的企业研究院达到800家,其中300人以上的150家,1000人以上的30家,2000人以上的10家。”
(三)浙江省政府办公厅《关于印发浙江省科技创新十三五规划的通知》(浙政办发〔2016〕83号):“到2020年,省级企业研究院达到1000家,以高新技术企业为主体的企业研发机构达到5000家以上,在此基础上建设一批高质量的省级重点企业研究院。”
四、受理机构
浙江省科学技术厅
五、决定机构
浙江省科学技术厅
六、数量限制
无数量限制
七、申请条件
浙江省科技厅组织企业研究院申报工作。按照自愿申报的原则,企业应提交《浙江省企业研究院建设申报书》《浙江省企业研究院建设实施方案》等相关材料,应同时具备以下基本条件:
(一)企业上一年度销售收入达到10000万元以上,研究开发费用占销售收入的比例不低于3%或研究开发费用达到1000万元以上,专职研发人员50人以上,相对集中研发场地1000平方米以上,科研设备原值总额1000万元以上。
(二)近3年内通过自主研发(不包括通过受让、受赠、并购或独占许可方式),在其申报领域拥有自主知识产权。
(三)已拥有省级企业研发机构,包括省级高新技术企业研究开发中心、省级企业技术中心等。
(四)已有效整合企业内外部各类创新资源,有相应组织架构、资金投入、制度建设、运行机制。
(五)企业近3年内无环境、安全、知识产权和税务等违法行为。
对培育、做强我省重点发展的战略性新兴产业具有显著作用的企业,申请条件可适当放宽。
八、禁止性要求
无
九、申请材料目录
进入浙江省科技厅官网http://www.zjkjt.gov.cn/index.html的“办事大厅”栏目内,点选相应办事事项名称,即可下载相关申请材料模板,并可进入网上办理窗口,进行在线申报。
(一)浙江省省级企业研究院建设申报书(在网上办事系统填写)。
(二)工商营业执照(系统自动获取 )。
(三)税务登记证书(系统自动获取 )。
(四)近三年财务审计报告(电子文档)。
(五)省级企业研究院建设实施方案(电子文档)。
(六)省级企业研发机构证明材料(电子文档)。
(七)现有人员清单(电子文档)。
(八)现有科研设备清单(电子文档)。
(九)省级企业研发机构运行管理规范性文件和制度(电子文档)。
(十)近三年无违法行为证明材料(由申报单位所在地科技部门提供,上传电子文档)。
十、申请接收
办公地址:杭州市西湖区环城西路33号浙江科技大楼415室
办公信箱:zhengyin@zjinfo.gov.cn
联系电话:0571-87054006、0571-85214237
传真:0571-87054141
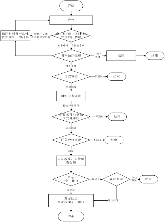
十一、办理基本流程
申请—受理—审查—决定
十二、办理方式
网上办理
十三、办结时限
60个工作日
十四、收费依据及标准
不收费
十五、办理结果
浙江省省级企业研究院认定文件
十六、结果送达
浙江省科技厅门户网站发文公告
十七、行政相对人权利和义务
(一)申请人应当对其申请材料实质内容的真实性负责。
(二)行政机关应当告知申请人事项办理结果。
十八、咨询途径
电话咨询:0571- 87054006、0571-87054141、0571-85214237
十九、监督投诉渠道
监督投诉电话:0571-87056409或“12345投诉热线”
二十、办公地址和时间
办公地址:杭州市西湖区环城西路33号浙江科技大楼415室
办公时间:夏季:星期一至星期五上午8:30-12:00,下午14:30-18:00;其他季节:星期一至星期五上午8:30-12:00,下午14:00-17:30(法定节假日除外)
二十一、办理进程和结果公开查询
电话查询: 0571- 87054006、0571-87054141、0571-85214237
网上查询:浙江省科技创新云服务平台 http://www.zjsti.gov.cn,浙江政务服务网 http://www.zjzwfw.gov.cn
附录1 流程图
业务经办流程图(内部流程图)

办事流程图(外部流程图)

附录 常见问题解答
一、如何提供申请认定省级企业研究院的相关经济数据?
以上年经会计师事务所提供的会计年度审计报告为准。如审计报告中未披露的,可在审计报告的基础上,请会计师事务所出具相应的经济数据。
二、以前年度已申请认定省级企业研究院未通过任何重新申请认定。
在浙江省科技创新云服务平台上从新申请账号登入填报相关资料。
三、申请认定省级企业研究院前置条件中的省级企业研发机构包括哪些?
包括省级高新技术企业研发中心、省级企业技术中心、省级工程技术研究中心、省级重点实验室、省农业科技研发中心等省级以上的研发机构。
四、申报单位税务、环保、安全、知识产权等无违法证明如何出具?
由县(市、区)科技局统一查询后出具意见上传云平台。
[责任编辑:王莉婷]



