英
繁
地方站点
京
津
冀
晋
蒙
辽
吉
黑
沪
苏
浙
皖
闽
赣
鲁
豫
鄂
湘
粤
桂
琼
渝
川
黔
滇
藏
陕
甘
青
宁
新
兵团
青岛
昆山
中国台湾网移动版
首页
时事
评论
理论
台湾
两岸
部委
31条
经贸
文化
指南
百科
医药
专题
中国台湾网
>
时政要闻
2023年中国网络文明大会议程公布!12个分论坛将精彩亮相
2023-07-17 13:28:00
来源:网信福建
字号
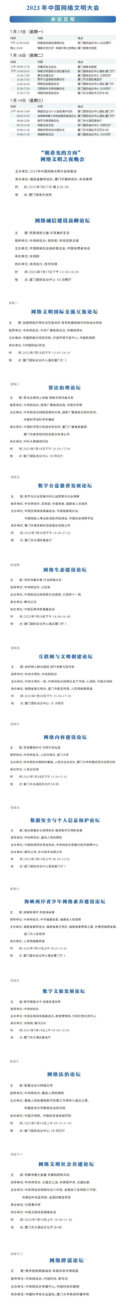
2023年中国网络文明大会7月18日即将盛大开幕,大会议程正式公布,12个分论坛也将精彩亮相↓↓↓
[责任编辑:黄晓迪]
相关新闻