第六届世界智能大会“WIC智能科技创新应用优秀案例”发布
津云新闻讯:6月25日,第六届世界智能大会在津闭幕,“WIC智能科技创新应用优秀案例”在大会闭幕式上发布。
人工智能和制造业的深度融合发展不仅引发生产方式变革,而且带来生活方式和社会变革,是第四次工业革命的核心引擎。在国家战略引领和企业积极响应下,我国在智能制造领域走在了世界的前列,涌现出一批企业优秀应用案例。
为展示全球范围内智能产业全要素领域示范者,打造含金量足、权威性强、行业认可度高的评选评奖活动,提高大会在专业领域的影响力,第六届世界智能大会首设评选活动。“WIC智能科技创新应用优秀案例”评选由世界智能大会组委会、中国新一代人工智能发展战略研究院、天津市智能科技产业专家咨询委员会共同倾力打造。
本次评选围绕关键技术及核心基础部件、智能化装备和制造过程智能化技术与系统(数字化工厂车间)三大领域,面向全球征集智能科技创新应用案例。
评先自2022年2月开始,采用“申请+推荐”相结合的方式,邀请全国省级工信部门、知名行业协会组织、咨询研究机构、媒体以及院士专家共同推荐案例。提交案例总数186个,覆盖全国21个省(直辖市),得到社会各界人士和企业的广泛关注。
评选遵循公平、公正、客观、权威的原则,由近30位智能科技领域中外知名专家组成评审委员会,从创新性和独特性、应用价值与实效性、实施难度与复杂性、市场影响与推广性等维度对申报案例进行评审。经过初评、终评,最终遴选出极具代表性和推广度的优秀案例。闭幕式上揭晓了本次评选的30个入围案例及10个获奖案例名单。
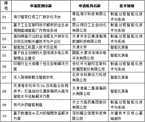
附表1:第六届世界智能大会“ WIC智能科技创新应用优秀案例” 名单

注:排名不分先后。
附表2: WIC智能科技创新应用入围案例名单

注:排名不分先后


