2022高考成绩今起陆续公布 查分、志愿填报时间汇总(持续更新)
从23日起
各地陆续开通2022年高考成绩的查询通道
考生的志愿填报也随即提上日程
查分时间看这里

▼▼▼▼▼
……北京……
北京市2022年高考于6月7日至10日顺利完成。
评卷工作已从6月8日开始,预计于24日结束。
6月25日中午前发布高考成绩,同时发布各批次录取最低控制分数线和全市高考考生分数分布表。
6月27日8时至7月1日17时,统考考生填报本科志愿,单考考生填报单招志愿。
……天津……
预计6月25日左右,考生可通过登录招考资讯网(www.zhaokao.net)或在微信小程序中搜索“天津招考”等方式,查询本人高考成绩。
……内蒙古……
高考成绩查询通道已开启

点击可进入
……江西……
成绩查询通道已开通

点击可进入
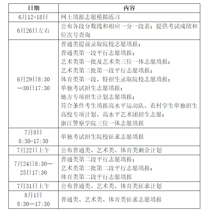
……浙江……

志愿填报时间看这里
▼▼▼▼▼
北京市2022年普通高等学校招生志愿填报方式与填报时间
志愿填报方式:
考生志愿填报实行网上填报方式,考生须在规定的时间内登录北京教育考试院网站(www.bjeea.edu.cn;www.bjeea.cn)进行志愿填报。
志愿填报时间:
6月27日8时至7月1日17时,统考考生填报本科提前批志愿、特殊类型招生志愿、本科普通批志愿,单考考生填报职教师资班和高职单考单招志愿。
7月21日8时至7月22日17时,未被录取的统考考生填报专科提前批和专科普通批志愿。
各批次征集志愿填报及录取在下一批次录取开始前进行。录取期间,征集志愿填报时间通过北京教育考试院网站发布。
……吉林……
今年继续实行高考志愿预填报工作,预填报时间为6月22日—23日(每天9:00—16:00),预填报志愿信息在正式填报志愿时未作修改,视为有效志愿信息。
正式填报志愿分两个时段进行,具体如下:
第一时段:6月24日—28日(每天9:00—16:00)。本时段填报须政审、面试、体检的提前批军队、武警、司法、消防、飞行技术、公安、定向培养军士等本、专科院校及专业;本科层次各批次、各科类(普通类、艺术类、体育类)院校及专业。
第二时段:8月6日—7日(每天9:00—16:00)。本时段填报专科层次各科类(普通类、艺术类、体育类)院校及专业。
2022年高考成绩的查询通道陆续开通
……持续更新……


