【31条在浙江】省科技厅详解如何申请科技创新券
中国台湾网11月30日杭州讯 浙江省科技厅公布:如果申请使用科技创新券。具体操作办法如下:
一、适用范围
支持有创新需求的企业和创业者申请使用科技创新券,向科技服务机构购买技术创新服务,及自主开展技术创新活动。
适用对象:单位和个人
二、事项审查类型
前审后批
三、办理依据
(一)《浙江省促进科技成果转化条例》第二十二条:“科学技术行政部门可以向企业和创业者发放科技创新券或者采取直接补助等方式,支持科技创新和科技成果转化。科技创新券用于购买科技成果和检验检测、研究开发设计、中间试验等服务。科技创新券可以在全省范围内使用,每半年至少结算一次,各地不得设置限制条件。省科学技术行政部门应当会同省财政部门建立统一的科技创新券使用平台,定期公布可以使用科技创新券结算的研究开发机构、高等院校和其他企业事业单位名录,简化科技创新券使用程序,提高使用效益。科技创新券的具体管理办法由省科学技术行政部门会同省财政部门制定。”
(二)《浙江省科学技术厅 浙江省财政厅关于印发<关于进一步推广应用创新券 推动大众创业万众创新的若干意见>的通知》(浙科发条〔2017〕70号)第四条:“省科技厅、省财政厅共同组织实施创新券工作。各市、县(市、区)(以下简称‘市县’)向企业、创业者直接发放创新券,省本级不直接发放。”
(三)《浙江省科学技术厅 浙江省财政厅关于印发<关于进一步推广应用创新券 推动大众创业万众创新的若干意见>的通知》(浙科发条〔2017〕70号)第五条:“鼓励市县根据实际,深化科技经费使用制度改革,对企业自主开展的技术创新活动采用创新券实行普惠性政策支持。各地科技、财政行政部门共同制定本地创新券具体实施办法,包括发放对象、主要用途、工作程序、保障条件等内容。各市县可通过政府购买服务的方式委托第三方机构承担推广应用过程服务与监管工作”
四、受理机构
各地科技行政管理部门
五、决定机构
各地科技行政管理部门
六、数量限制
无数量限制
七、申请条件
创新券支持在浙注册有创新需求的企业和创业者,优先支持在各类创业创新大赛取得名次的企业和创业者,以及科技企业孵化器、大学科技园、众创空间、工业设计基地和泛孵化器的在孵企业、创业者。企业凭营业执照、创业者凭身份证完成云服务平台用户注册,依据技术创新需求适时领取一定额度的创新券。
八、申请材料目录
进入省科技厅官网http://www.zjkjt.gov.cn/index.html的“办事大厅”栏目内,点选相应办事事项名称,即可下载相关申请材料模板,并可进入网上办理窗口,进行在线申报。
创新券兑付材料(自行出具)
(一)创新券企业兑付申请表(电子版、纸质原件1份)。(以当地创新券政策为准)
(二)创新券载体兑付申请表(电子版、纸质原件1份)。(以当地创新券政策为准)
(三)技术合同(电子扫描件、纸质原件1份)。
(四)付款材料(凭证、发票、银行回单)(电子扫描件、纸质原件1份)。
(五)服务结果材料(电子扫描件、纸质原件1份)。
九、申请接收
省科技厅不具体办理创新券的发放和兑付工作,仅负责政策指导和创新券网上操作系统的维护。
办公地址:杭州市西湖区环城西路33号浙江科技大楼405室
办公信箱:jhw@zjinfo.gov.cn
联系电话:0571-87054059、0571-85214237
传真:0571-87055402
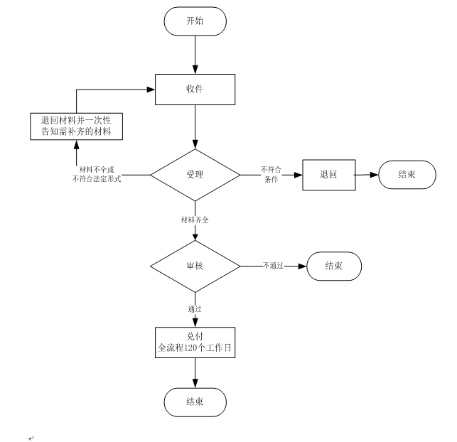
十、办理基本流程
申请—审核—使用—兑付
十一、办理方式
网上办理
十二、办结时限
120个工作日
十三、收费依据及标准
不收费
十四、办理结果
补助经费文件(由各地科技局发文)
十五、结果送达
送达方式:网络公告、现场送达、邮寄送达(由各地科技局负责送达)
十六、咨询电话
0571-87054059、0571-85214237
十七、办公地址和时间
办公地址:杭州市西湖区环城西路33号浙江科技大楼405室
办公时间:夏季:星期一至星期五上午8:30-12:00,下午14:30-18:00;其他季节:星期一至星期五上午8:30-12:00,下午14:00-17:30(法定节假日除外)
十八、办理进程和结果公开查询
电话查询:0571-87054059、0571-85214237
网上查询:
浙江省科技创新云服务平台 http://www.zjsti.gov.cn,浙江政务服务网 http://www.zjzwfw.gov.cn
附录1 流程图
兑付业务经办流程图(内部流程图)

兑付办事流程图(外部流程图)

附录:常见问题解答
一、什么是创新券?
创新券是政府向企业、创业者无偿发放,用于向科技服务机构购买技术创新服务、自主开展技术创新活动的制度安排。由各市县向企业直接发放,省本级不直接发放。
二、创新券支持哪些对象?
创新券支持对象为有创新需求的企业和创业者,优先支持在各类创业创新大赛取得名次的企业和创业者,省级以上科技企业孵化器、大学科技园、众创空间、泛孵化器的在孵企业、创业者。具体支持对象详见各市县创新券管理办法。
三、创新券支持哪些范围?
创新券支持范围覆盖技术创新全过程,但不得与其他科技计划项目重复资助。具体支持范围详见各市县创新券管理办法。
四、创新券如何申请和使用?
我省创新券为电子券,企业和创业者用户通过“浙江省科技创新云服务平台(www.zjsti.gov.cn)”进行申请和使用。企业凭营业执照、创业者凭身份证注册并实名认证后,根据当地创新券管理办法领取一定额度创新券;在创新地图上查询开放共享的科研基础设施、仪器设备,并在线预约服务机构和服务项目,达成服务协议;使用创新券线上支付全额或部分服务费用。创新券额度“先领先得,领完即止”,有效期限为3个月,过期收回。
五、创新券如何兑付?
企业、创业者在线提供技术合同、发票、服务结果凭证(如查新报告、检验检测报告)等关键证明材料即可申请兑付。
[责任编辑:郜利敏]



