【31条在浙江】详解台资企业申请省级企业技术中心操作办法
中国台湾网11月年7月8日,浙江省公布了《浙江省贯彻〈关于促进两岸经济文化交流合作的若干措施〉的实施意见》。为了切实推进中央和浙江省出台的各项惠及台胞措施的落实工作,方便在浙台商台胞享受与本省企业、居民同等待遇,推进浙台经济文化交流合作,省级有关部门针对相应政策条款,分别制订了实施细则、操作办法和联系窗口。今日起,小编将在公众号上陆续刊登有关内容。本期刊登台资企业如何申请省级企业技术中心的相关办法。(中国台湾网、浙江省台办联合报道)
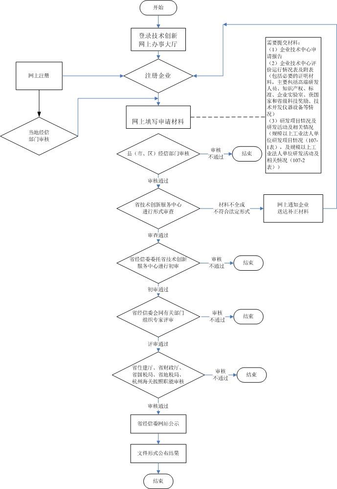
省经信委:申请省级企业技术中心的操作办法
一、所需材料:
1、所在地经信委(局)上报文件材料
2、企业技术中心申请报告
3、规模以上工业法人单位研发活动及相关情况
4、企业技术中心评价运行情况表及附表
5、税务局、海关涉税情况证明
二、申请条件
制造业企业:1、已被所在市认定为市级企业技术中心一年以上;2、企业年销售收入不低于2亿元,其中高技术产业或欠发达地区不低于1亿元;3、技术开发仪器设备原值不低于1000万元;4、研究与试验发展人员总数不低于50人,其中欠发达地区不低于30人。
建筑业企业:1、已被所在市认定为市级企业技术中心,且运行一年以上;2、建筑、房地产企业年结算收入不低于15亿元,勘察设计企业年结算收入不低于1亿元;3、技术中心技术开发仪器设备原值不低于600万元;4、建筑企业一级注册执业资格的工程技术人员,或勘察、设计等企业具有一级注册执业资格或高级职称以上的工程技术人员数量不应少于50人。
高技术服务业企业:1、企业设立时间在三年以上,已被所在市认定为市级高技术服务业企业技术中心一年以上;2、文化创意产业和商务服务类企业最近一个会计年度主营业务收入应不少于800万元人民币,信息和软件服务业、电子商务、研发设计服务类企业应不少于5000万元人民币;3、企业最近一个会计年度服务营业收入占其主营业务收入比重不少于50%。
三、申报流程:
申请—所在地经信部门审核—形式审查—省级初审—专家评审—各有关部门审核—公示—公布

四、咨询方式:
咨询电话:省经信委0571-87058261;省建设厅0571-87052842;浙江省技术创新服务中心0571-88229695;
邮箱:jszx@zjjxw.gov.cn
网上办理平台:浙江政务服务网统一审批系统(http://www.zjzwfw.gov.cn/art/2014/11/6/art_49351_13935.html)
办公地址:省经信委审批服务中心
(杭州市西湖区北山街道体育场路479号)
办理时间:法定工作日,夏季:上午8:30-12:00,下午14:30-18:00冬季:上午8:30-12:00,下午14:00-17:30
[责任编辑:郜利敏]



