江西省将于9月1日起首批开放138个港澳台居民居住证申领点
为便利港澳台居民在内地(大陆)工作、学习、生活,保障港澳台居民合法权益,国务院办公厅近日印发《港澳台居民居住证申领发放办法》,将于2018年9月1日正式实施。我省公安机关首批将开放138个受理点,全面开展在赣港澳台居民居住证受理业务。符合申领条件的港澳台居民可携带有效证件和相关材料,到居住地县级公安机关指定的受理点申请办理,证件办理周期不超过20个工作日。9月1日恰逢星期六,各受理点将正常上班,受理港澳台居民居住证申请。群众可登录江西省公安厅官方网站和江西公安微信公众号查看申领条件和全省各地受理点地址、联系电话。
根据《办法》规定,港澳台居民前往内地(大陆)居住半年以上,符合有合法稳定就业、合法稳定住所、连续就读条件之一的,可以申领港澳台居民居住证。未满十六周岁的港澳台居民,可以由监护人代为申领。首次申领港澳台居民居住证,免收证件工本费;换领、补领居住证,应当缴纳证件工本费。居住证的有效期限为五年。
持证的港澳台居民可在居住地享受劳动就业、参加社会保险、依法缴存提取和使用住房公积金3项权利,义务教育、就业、卫生、文化等6项基本公共服务,以及乘坐国内航班和火车等交通运输工具、住宿旅馆、办理相关金融业务、办理机动车登记、申领机动车驾驶证、参加职业资格考核等9项便利。
港澳台居民居住证申领情况说明
一、港澳台居民居住证的申领条件
前往内地(大陆)居住半年以上,符合有合法稳定就业、合法稳定住所、连续就读条件之一的港澳台居民,根据本人的意愿,可持有效的港澳居民来往内地通行证或五年期台湾居民来往大陆通行证,到当地公安机关申请办理港澳台居民居住证。
二、港澳台居民居住证的申领流程
1、港澳台居民到居住地县级公安机关指定的受理点申请办理居住证,填写《港澳台居民居住证申领登记表》,交验申领人出入境证件。
2、申领人在申领表上签名确认申领,提交合法稳定就业、合法稳定住所、连续就读条件等证明材料。
3、受理点对申领人身份、提交的材料进行核验,符合办理条件后,采集申领人相关信息,主要包括:人像采集、指纹采集、住址、联系电话等信息采集。对于符合申领条件且证明材料齐全的,应当当场受理,出具《港澳台居民居住证领取凭证》。材料不齐全的,应当一次性向申领人告知所需材料。
4、县级公安机关进行审核签发。申请受理之日起,20个工作日即可领证。
5、申请人持办理凭证到受理点领取证件。
三、办理港澳台居民居住证需要提供的材料
(一)本人有效出入境证件;
(二)居住满半年(符合有合法稳定就业、合法稳定住所、连续就读条件之一)的证明材料:
合法稳定住所证明包括房屋租赁合同、房屋产权证明文件、购房合同或者房屋出租人、用人单位、就读学校出具的住宿证明等;
合法稳定就业证明包括工商营业执照、劳动合同、用人单位出具的劳动关系证明或者其他能够证明有合法稳定就业的材料等;
连续就读证明包括学生证、就读学校出具的能够证明连续就读的证明材料等。
(三)填写《港澳台居民居住证申领登记表》。
四、港澳台居民换领、补领证件
居住证有效期满、证件损坏难以辨认或者居住地址变更的,持证人可以换领新证;居住证丢失的,可以申请补领。换领补领新证时,应当交验本人港澳台居民出入境证件。换领新证时应当交回原证。
五、港澳台居民居住证的有效期
港澳台居民居住证的有效期为五年。居住证有效期满可以换领新证。
六、收费标准
首次申请领取港澳台居民居住证,免收证件工本费。换领、补领居住证,应当缴纳证件工本费,具体收费办法参照《居住证暂行条例》的有关规定执行。
七、我省港澳台居民居住证受理点
请登录江西省公安厅官方网站和江西公安微信公众号查看江西省公安机关港澳台居民居住证受理点设置情况表。
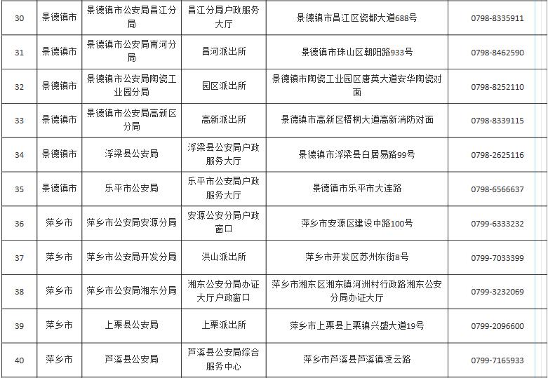
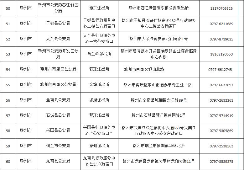
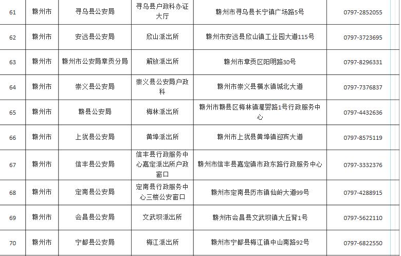
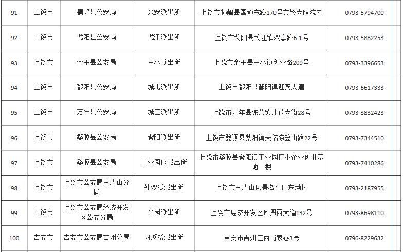
具体受理点信息如下:














[责任编辑:普燕]



