English
设为首页
关键词:
新闻
评论
理论
台湾
视频
经贸
地方
旅游
图片
文化
农业
图库
中国台湾网
>
新闻中心
>
时政新闻
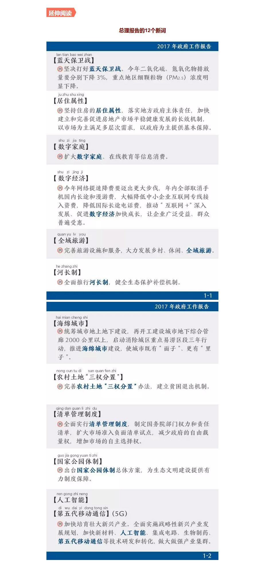
总理报告,这8句话真给力(附12个新词)
2017年03月06日 08:26:14 来源:人民日报客户端
字号:
小
中
大
[责任编辑:郭碧娟]
相关内容
总理力推的"双创”,学者:并非权宜之策,而是转型大计
2017.02.17
降费,为什么总理要求部委带头?
2017.02.14
总理批示,18部委通力破除回国留学生创业创新壁垒
2017.02.13
本网快讯
“法理台独”闹剧再起,“跳梁小丑”...
蔡正元案撕开民进党当局法治假面
国台办:“台独”分裂势力胆敢铤而走...
厦金“小三通”客运航线通航25周年:...
新密市台办组织集中学习《中国台湾问...
信阳市淮滨县召开台侨界座谈会
“非遗手作暖冬日”——郑州市上街区...
玩转智能科技 乐享数字生活
元旦饺香暖人心 两岸同胞叙深情
台胞台属迎元旦 共话两岸骨肉情
观点评论
把青春汇聚奋进上 | 现场评论②
民进党抗疫怎一个乱字了得
谢郁:统一是新时代赋予中华民族的使命
王建民:“美台贸易倡议”一剂抚慰,...
郁慕明:美国制造台海灰色冲突,保台...
视频
《我爱妈祖》宣传片
海峡卫视《今日海峡》