临近元旦、春节,中共中央办公厅、国务院办公厅日前印发《关于做好2016年元旦春节期间有关工作的通知》,其中明确指出保障干部职工按规定享有的正常福利待遇,坚决杜绝“节日腐败”。
职工享有哪些正常福利待遇,保障干部职工按规定享有的正常福利待遇应该注意什么?我们一一为您梳理!
保障干部职工按规定享有的正常福利待遇
《关于做好2016年元旦春节期间有关工作的通知》(下文简称《通知》)指出,务实节俭组织好正常的党、团、工会活动,开展好年终走访慰问生活困难党员、老党员、老干部和军队离退休干部、优抚对象及企业困难职工等活动,保障干部职工按规定享有的正常福利待遇。
严禁年底突击花钱、滥发津贴
《通知》要求:坚持节俭办晚会和节庆演出,严禁用财政性资金举办年会、经营性文艺晚会。严肃财经纪律,严禁年底突击花钱和滥发津贴、补贴、奖金和实物。
坚决杜绝“节日腐败”
《通知》指出,党员领导干部要带头崇廉拒腐,树立良好家风,坚决杜绝“节日腐败”。
严禁违规用公款吃喝、旅游和参与高消费娱乐健身活动,
严禁用公款购买赠送贺年卡及烟花爆竹等年货节礼,
严禁用公款接待走亲访友、外出旅游等非公务活动,
严禁公车私用或“私车公养”,严禁违规收受礼品、礼金、消费卡等,
严禁违规出入私人会所,
严禁违规操办婚丧喜庆事宜并借机敛财,
严禁违规参加老乡会、校友会、战友会。
要畅通群众监督渠道,加大监督执纪问责力度,对违规违纪行为严查快办,对典型问题点名道姓通报曝光,形成有力震慑。
注意,津贴补贴不能这样发!
根据监察部、人力资源社会保障部、财政部、审计署制定的《违规发放津贴补贴行为处分规定》,有下列行为之一的,给予警告处分;情节较重的,给予记过或者记大过处分;情节严重的,给予降级或者撤职处分:
违反规定自行新设项目或者继续发放已经明令取消的津贴补贴的;
超过规定标准、范围发放津贴补贴的;
违反中共中央组织部、人力资源社会保障部有关公务员奖励的规定,以各种名义向职工普遍发放各类奖金的;
在实施职务消费和福利待遇货币化改革并发放补贴后,继续开支相关职务消费和福利费用的;
违反规定发放加班费、值班费和未休年休假补贴的;
违反《中共中央纪委、中共中央组织部、监察部、财政部、人事部、审计署关于规范公务员津贴补贴问题的通知》(中纪发〔2006〕17号)等规定,擅自提高标准发放改革性补贴的;
超标准缴存住房公积金的;
以有价证券、支付凭证、商业预付卡、实物等形式发放津贴补贴的;
违反规定使用工会会费、福利费及其他专项经费发放津贴补贴的;
借重大活动筹备或者节日庆祝之机,变相向职工普遍发放现金、有价证券或者与活动无关的实物的;
违反规定向关联单位(企业)转移好处,再由关联单位(企业)以各种名目给机关职工发放津贴补贴的;
其他违反规定发放津贴补贴的。
逢年过节,工会可以这样发福利!
中华全国总工会多次与中央有关部门进行协商后,于2014年7月3日下发了《关于加强基层工会经费收支管理的通知》,其中规定工会组织逢年过节可以向全体会员发放少量的节日慰问品。
2014年12月8日,中华全国总工会又下发《关于<关于加强基层工会经费收支管理的通知>的补充通知》,进一步明确规定:
“逢年过节”的年节是指国家规定的法定节日;
“节日慰问品”原则上为符合中国传统节日习惯的用品和职工群众必需的一些生活用品等;
“少量”的标准,由省级工会根据当地的实际情况来确定。
法定节日,根据国务院制定的《全国年节及纪念日放假办法》,法定节日包括元旦、春节、清明节、劳动节、端午节、中秋节、国庆节。
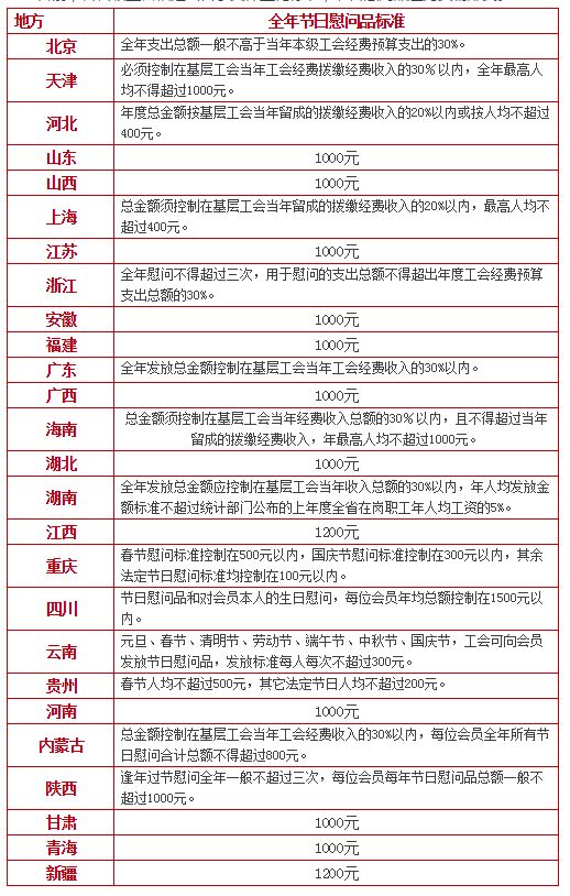
各地工会节日福利标准不一样!
目前,各省级工会相继出台了具体量化标准,节日慰问品应为实物形式。

注意,工会经费不能这样花!
根据中华全国总工会《关于加强基层工会经费收支管理的通知》,不准将工会经费用于服务职工群众和开展工会活动以外的开支:
不准用工会经费购买购物卡、代金券等搞请客送礼等活动。
不准违反工会经费使用规定滥发津贴、补贴、奖金。
不准用工会经费支付高消费性的娱乐健身活动。
不准单位行政利用工会账户违规设立“小金库”。
不准将工会账户并入单位行政账户使工会经费开支失去控制。
不准截留、挪用工会经费。
不准用工会经费参与非法集资活动或为非法集资活动提供经济担保。
不准用工会经费报销与工会活动无关的费用。
