北京大学2024年招收台湾高中毕业生简章
根据教育部招收台湾高中毕业生的有关规定,经教育部批准,北京大学向具备报名条件的台湾高中毕业生开放2024年台湾高中毕业生报名申请。
一、机构与原则
北京大学台湾高中毕业生招生工作在北京大学本科招生委员会的领导下,由北京大学招生办公室负责具体组织实施。
北京大学2024年台湾高中毕业生招生工作将本着“公平、公正、公开”的原则,严格程序,择优录取,宁缺毋滥。
二、报名条件
1、持有《台湾居民居住证》或《台湾居民来往大陆通行证》、以及在台湾居住的有效身份证明,考生所持证件须在有效期之内。
2、参加2024年台湾地区大学入学考试学科能力测试(以下简称“学测”),且语文、数学(数学A或数学B)、英文、自然(或社会)四门科目的考试成绩均达顶标级。
三、招生名额及专业选择
具体招生人数视报考和测试情况而定。
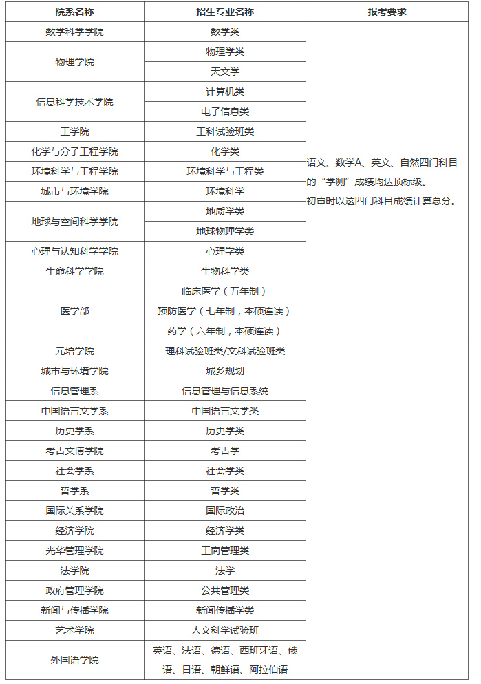
申请人可以在公布的招生专业目录中选择六个专业作为志愿,招生专业目录详见附件。
四、申请和录取程序
1、网上申请:请考生登录,按要求注册、填写各项申请信息。考生无须邮寄申请材料,在报名系统中上传的申请材料扫描件包括但不限于:
(1)“学测”成绩单(含报名序号或准考证号);
(2)考生本人签字的《个人成绩查询授权委托书》(委托书用于授权我校查验、核准考生“学测”成绩等信息,请在报名系统中下载模板);
(3)中学正式成绩单;
(4)学生证;
(5)《台湾居民居住证》或《台湾居民来往大陆通行证》及在台湾居住的有效身份证明;
(6)获奖证书或其他证明材料。
上传材料扫描件时须确保电子文件清晰可读。
报名时间:2024年3月1日-3月31日。
2、初审:我校将根据考生“学测”科目(选四门)总级分确定初审通过分数线和面试名单。
其中,凡所报专业志愿中包含数学类、物理学类、天文学、计算机类、电子信息类、工科试验班类、化学类、环境科学与工程类、环境科学、地质学类、地球物理学类、心理学类、生物科学类、临床医学、预防医学或药学之一的考生,四门“学测”科目为语文、数学A、英文、自然。
其余考生,四门“学测”科目为①语文,②数学A和数学B中达顶标级且级分较高者,③英文,④自然和社会中达顶标级且级分较高者。
考生可于4月15日左右在报名系统内查询初审结果。
3、面试:我校定于2024年4月下旬举行面试(面试地点在北京大学校内,具体安排另行通知)。
4、录取:根据申请人面试成绩和“学测”成绩等综合评定,择优录取。请考生于5月15日至19日期间登录报名系统查询本人录取情况,进行录取确认。
五、所需费用及奖学金
1、学费:
医学部6000元人民币/学年;
生命科学学院、信息科学技术学院、元培学院5300元人民币/学年;
其他院系5000元人民币/学年。
2、住宿费:
我校提供住宿,住宿费1000元人民币左右/学年。
3、奖学金:
入学后可申请参评校内各项奖学金。
六、联系方式
北京大学招生办公室
地址:北京市海淀区颐和园路5号
邮编:100871
电话:(8610) 62751407
传真:(8610) 62554332
邮件:bdzsb@pku.edu.cn
北大招生网:http://www.gotopku.cn
北大主页:http://www.pku.edu.cn
北京大学医学部
地址:北京市海淀区学院路38号北京大学医学部招生办公室
邮编:100191
电话:(8610) 82802191
传真:(8610) 82802223
北京大学医学部主页:http://www.bjmu.edu.cn
北京大学招生办公室
2024年2月26日
附:北京大学2024年招收台湾高中毕业生招生专业目录

注:1、若“学测”成绩未达到专业报考要求,该志愿为无效志愿。
2、凡所报专业志愿中包含数学类、物理学类、天文学、计算机类、电子信息类、工科试验班类、化学类、环境科学与工程类、环境科学、地质学类、地球物理学类、心理学类、生物科学类、临床医学、预防医学或药学之一的考生,初审时以语文、数学A、英文、自然四门科目成绩计算总分。
3、如届时涉及招生专业调整,按调整后的专业进行录取。


